-
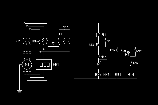
三相交流接触器怎么接(三相交流接触器的接线方法)
【导读】首先应该知道交流接触器的原理。他是用外界电源来加在线圈上,产生电磁场。加电吸合,断电后接触点就断开。知道原理后,你应该弄......[查看详情]
-
电容大小怎么测量(测量电路板的电容大小的方法)
【导读】电容器,通常简称其容纳电荷的本领为电容,用字母C表示。定义1:电容器,顾名思义,是‘装电的容器’,是一种容纳电荷的器件。......[查看详情]
-
电压不稳定怎么解决,电压波动大怎么解决?
【导读】电压不稳定怎么解决?从物理学角度看,室外输电线路面积相对较小或室外供电线路过长。在传输过程中,线路损耗过大,传输到室内的......[查看详情]
-
如何将普通家庭的220V转化成三相电?
【导读】三相交流电是电能的一种输送形式,简称为三相电。三相交流电源,是由三个频率相同、振幅相等、相位依次互差120的交流电势组成......[查看详情]
-
led灯珠怎么测试好坏?led灯珠坏了维修方法及常坏的原因分析
【导读】led灯珠怎么测试好坏?首先可以通过肉眼观察;注意每个led灯珠的颜色,如果灯珠上有小黑点的就说明是被烧坏过。其次也可以......[查看详情]
-
各国插头标准图片及名称(世界各国插头分类)
【导读】提起民用电压及转换插头,想必大家都不陌生了,转换插头在我日常生活中随处可见的,但是说到世界各国的电压分类和转换插头,可能......[查看详情]
-
隔离型开关电源中变压器的作用
【导读】开关电源变压器就是加入了开关管理设置的电源变压器,在使用中不仅具有普通变压器的电压变换功能,还兼具绝缘隔离与功率传送功能......[查看详情]
-
电气系统主要由哪几部分组成
【导读】在我国,配电系统可划分为高压配电系统、中压配电系统和低压配电系统三部分。由于配电系统作为电力系统的最后一个环节直接面向终......[查看详情]
-
工业用电和居民用电哪个贵(工业用电比民用电价格贵多少)
【导读】工业用电和居民用电哪个贵?我国居民和工业用电的电价是不一样的,工业用电的价格要远远高于居民用电,居民用电因为享受了政府的......[查看详情]
-
1度电等于多少千瓦时(1.5匹的空调一小时多少电)
【导读】我们在使用电表时都是显示的多少度,且平时交电费的时候,都是按度来交,但电器上面写的耗电量,一般都是千瓦,所以有人会问,1......[查看详情]

